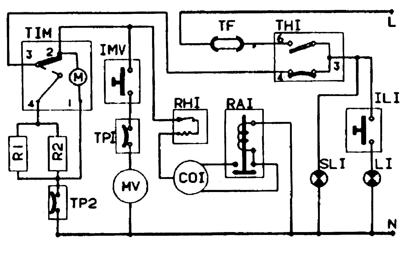
Схема холодильника бирюса

Компрессор от холодильника «бирюса-6» кш-280. Схема холодильника бирюса. Электрическая схема холодильника бирюса 22. Схема подключения холодильника бирюса 22. Принципиальная схема холодильника бирюса 22.
Компрессор от холодильника «бирюса-6» кш-280. Схема холодильника бирюса. Электрическая схема холодильника бирюса 22. Схема подключения холодильника бирюса 22. Принципиальная схема холодильника бирюса 22.
Схема холодильника бирюса. Электросхема холодильника бирюса 3. Холодильник snaige схема электрическая принципиальная. Схема холодильника стинол 103. Эксплуатация холодильника бирюса 118.
Схема холодильника бирюса. Электросхема холодильника бирюса 3. Холодильник snaige схема электрическая принципиальная. Схема холодильника стинол 103. Эксплуатация холодильника бирюса 118.
Схема холодильника бирюса. Электросхема холодильника бирюса двухкамерный. Компрессор для холодильника бирюса 6. Электрическая схема холодильника бирюса. Схема подключения холодильника бирюса 22-1.
Схема холодильника бирюса. Электросхема холодильника бирюса двухкамерный. Компрессор для холодильника бирюса 6. Электрическая схема холодильника бирюса. Схема подключения холодильника бирюса 22-1.
Холодильник бирюса 18с схема электрическая. Электрическая схема холодильника бирюса двухкамерный. Холодильник бирюса 22 - 2. Холодильник бирюса-6 схема принципиальная. Электрическая схема холодильника бирюса.
Холодильник бирюса 18с схема электрическая. Электрическая схема холодильника бирюса двухкамерный. Холодильник бирюса 22 - 2. Холодильник бирюса-6 схема принципиальная. Электрическая схема холодильника бирюса.
Бирюса 14 морозильная камера электрическая схема принципиальная. Холодильник бирюса 18с схема электрическая. Схема холодильника бирюса. Компрессор кв-140 бирюса схема подключения. Электрическая схема включения компрессора холодильника.
Бирюса 14 морозильная камера электрическая схема принципиальная. Холодильник бирюса 18с схема электрическая. Схема холодильника бирюса. Компрессор кв-140 бирюса схема подключения. Электрическая схема включения компрессора холодильника.
Принципиальная электрическая схема холодильника бирюса 6. Схема холодильника бирюса. Схема холодильника бирюса. Схема холодильника бирюса. Схема подключения холодильника бирюса 22.
Принципиальная электрическая схема холодильника бирюса 6. Схема холодильника бирюса. Схема холодильника бирюса. Схема холодильника бирюса. Схема подключения холодильника бирюса 22.
Схема включения включения компрессора холодильника. Схема холодильника бирюса. Схема холодильника бирюса. Электросхема холодильника атлант двухкамерный. Холодильник снайге 117-2 схема электрическая.
Схема включения включения компрессора холодильника. Схема холодильника бирюса. Схема холодильника бирюса. Электросхема холодильника атлант двухкамерный. Холодильник снайге 117-2 схема электрическая.
Электрическая схема холодильника бирюса 224с-3. Схема холодильника бирюса. Холодильник снайге 117-2 схема электрическая. Холодильник бирюса-6 схема принципиальная. Принципиальная электрическая схема.
Электрическая схема холодильника бирюса 224с-3. Схема холодильника бирюса. Холодильник снайге 117-2 схема электрическая. Холодильник бирюса-6 схема принципиальная. Принципиальная электрическая схема.
Холодильник бирюса 18с схема электрическая. Электросхема холодильника бирюса 22. Схема холодильного агрегата холодильника бирюса- 131г. Испаритель охлаждения холодильника бирюса 10. Холодильник бирюса 22с-2 электросхема.
Холодильник бирюса 18с схема электрическая. Электросхема холодильника бирюса 22. Схема холодильного агрегата холодильника бирюса- 131г. Испаритель охлаждения холодильника бирюса 10. Холодильник бирюса 22с-2 электросхема.
Холодильник бирюса 118 габариты. Холодильник бирюса 22 кшд 255 схема. Схема холодильника бирюса. Холодильник бирюса-6 схема принципиальная. Электрическая схема морозильной камеры бирюса 14.
Холодильник бирюса 118 габариты. Холодильник бирюса 22 кшд 255 схема. Схема холодильника бирюса. Холодильник бирюса-6 схема принципиальная. Электрическая схема морозильной камеры бирюса 14.
Схема холодильника бирюса. Схема подключения термостата холодильника. Холодильник бирюса 18с схема электрическая. Схема термостата к 59 для холодильника стинол. Холодильник бирюса 22с-2 электросхема.
Схема холодильника бирюса. Схема подключения термостата холодильника. Холодильник бирюса 18с схема электрическая. Схема термостата к 59 для холодильника стинол. Холодильник бирюса 22с-2 электросхема.
Мануал холодильника бирюса 118. Эл схема холодильника бирюса 228с 3. Морозильная камера схема электрическая принципиальная. Электрическая схема холодильника бирюса 125 rs. Электрическая схема холодильника.
Мануал холодильника бирюса 118. Эл схема холодильника бирюса 228с 3. Морозильная камера схема электрическая принципиальная. Электрическая схема холодильника бирюса 125 rs. Электрическая схема холодильника.
Холодильник бирюса 22 1 кшд 255 электросхема. Электрическая схема холодильник бирюса холодильник бирюса. Электрическая схема холодильника бирюса 6. Электрическая схема холодильника бирюса двухкамерный. Принципиальная электрическая схема холодильника бирюса 6.
Холодильник бирюса 22 1 кшд 255 электросхема. Электрическая схема холодильник бирюса холодильник бирюса. Электрическая схема холодильника бирюса 6. Электрическая схема холодильника бирюса двухкамерный. Принципиальная электрическая схема холодильника бирюса 6.
Схема подключения реле холодильника бирюса 10. Электрическая схема холодильника бирюса 224с-3. Бирюса-6 схема блока управления. Схема холодильника бирюса. Схема холодильника.
Схема подключения реле холодильника бирюса 10. Электрическая схема холодильника бирюса 224с-3. Бирюса-6 схема блока управления. Схема холодильника бирюса. Схема холодильника.
Холодильник бирюса 22 2-х камерный схема. Холодильник бирюса 22 кшд 255 электросхема. Схема холодильника бирюса. Холодильник бирюса 22 кшд 255 электросхема. Схема подключения реле холодильника бирюса.
Холодильник бирюса 22 2-х камерный схема. Холодильник бирюса 22 кшд 255 электросхема. Схема холодильника бирюса. Холодильник бирюса 22 кшд 255 электросхема. Схема подключения реле холодильника бирюса.
Схема электрическая принципиальная холодильника бирюса. Электрическая схема холодильника бирюса. Холодильник бирюса-6 схема принципиальная. Схема подключения реле и термостата холодильника. Холодильник бирюса 18с схема электрическая.
Схема электрическая принципиальная холодильника бирюса. Электрическая схема холодильника бирюса. Холодильник бирюса-6 схема принципиальная. Схема подключения реле и термостата холодильника. Холодильник бирюса 18с схема электрическая.
Стинол 103 схема электрическая. Электросхема холодильника бирюса 228с-3. Схемахолодильнике бирюса 18с. Схема холодильника бирюса. Холодильник бирюса 18с схема электрическая.
Стинол 103 схема электрическая. Электросхема холодильника бирюса 228с-3. Схемахолодильнике бирюса 18с. Схема холодильника бирюса. Холодильник бирюса 18с схема электрическая.
Схема холодильника бирюса. Холодильник бирюса 111. Схема холодильника бирюса кш 270-75. Холодильный агрегат кш-160 холодильника бирюса. Электрическая схема холодильника атлант.
Схема холодильника бирюса. Холодильник бирюса 111. Схема холодильника бирюса кш 270-75. Холодильный агрегат кш-160 холодильника бирюса. Электрическая схема холодильника атлант.
Схема холодильника бирюса. Схема холодильника бирюса. Схема холодильника бирюса. Схема холодильника бирюса. Электрическая схема холодильника бирюса 22.
Схема холодильника бирюса. Схема холодильника бирюса. Схема холодильника бирюса. Схема холодильника бирюса. Электрическая схема холодильника бирюса 22.
Электрическая схема холодильника бирюса двухкамерный. Схема подключения холодильника бирюса 22с-2. Электрическая схема холодильника стинол 101. Бирюса 14 схема электрическая. Бирюса 14 холодильник схема подключения.
Электрическая схема холодильника бирюса двухкамерный. Схема подключения холодильника бирюса 22с-2. Электрическая схема холодильника стинол 101. Бирюса 14 схема электрическая. Бирюса 14 холодильник схема подключения.